常德市政务公开政务服务领导小组办公室关于印发《常德市落实〈湖南省2021年政务公开工作要点〉责任分解表》的通知

2021-09-06 09:59 来源:常德市政务公开政务服务领导小组办公室
阅读次数:
字号:【

各区县市人民政府办公室,常德经济技术开发区、常德高新技术产业开发区、柳叶湖旅游度假区、西湖管理区、西洞庭管理区管委会办公室,市直和中央、省驻常有关单位:

为贯彻落实省政府办公厅《湖南省2021年政务公开工作要点》(湘政办发〔2021〕14号)工作要求,现将《常德市落实〈湖南省2021年政务公开工作要点〉责任分解表》印发给你们,请认真贯彻执行。

附件:常德市落实《湖南省2021年政务公开工作要点》责任分解表

常德市政务公开政务服务领导小组办公室

2021年9月3日

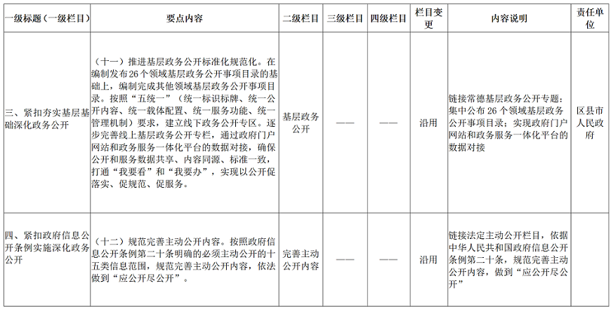
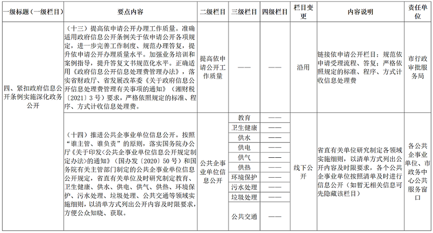
附件

常德市落实《湖南省2021年政务公开工作要点》责任分解表

















归档时间:
已归档