登录
|
注册
|
无障碍浏览
|
手机版
|
繁體版
政务公开搜索
政务动态搜索
网站首页
首页
综合动态
信息公开
政务服务
互动交流
您的位置:
首页
>
信息公开
>
履职依据
>
部门文件
索
引
号:
CD041/202511-00002
成文日期:
2025-11-06
发文机关:
常德市数据局(常德市行政审批服务局)
发文日期:
2025-11-06
发文字号:
索
引
号:
CD041/202511-00002
成文日期:
2025-11-06
发文机关:
常德市数据局(常德市行政审批服务局)
发文日期:
2025-11-06
发文字号:
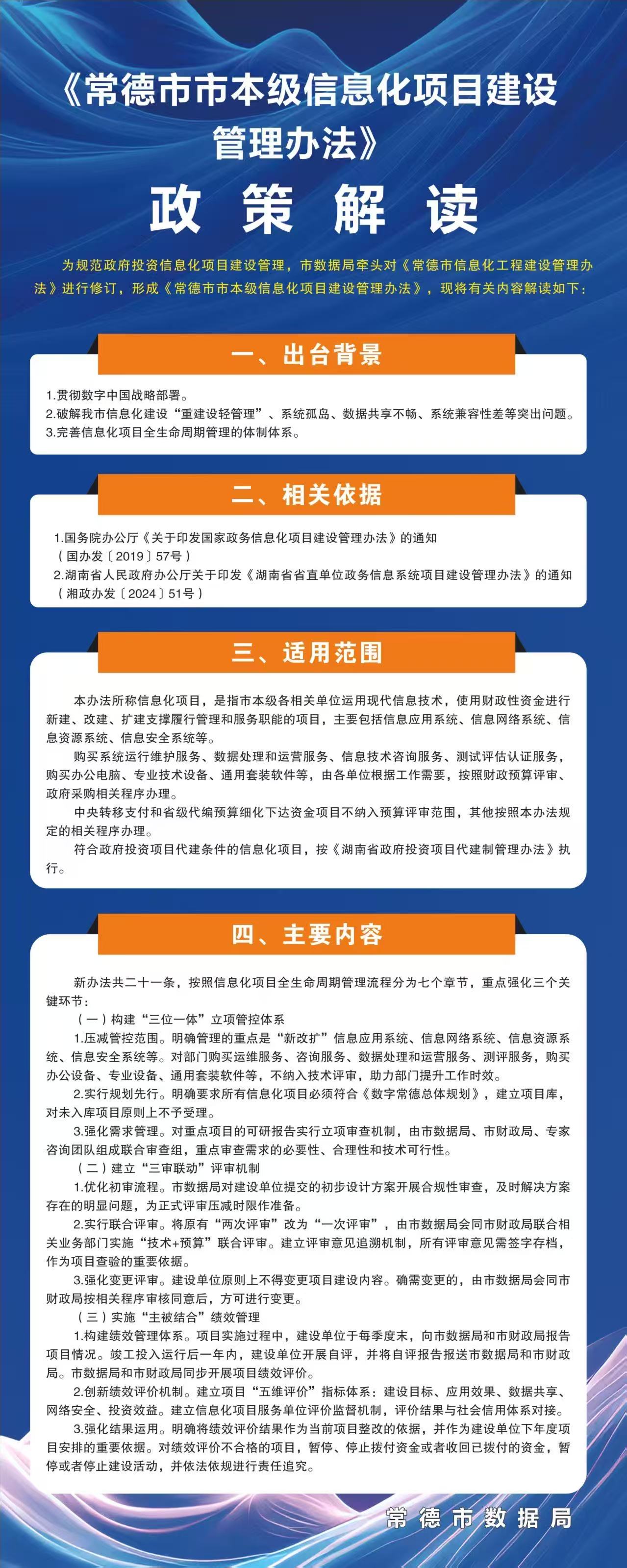
图文解读:常德市数据局等四部门关于印发《常德市市本级信息化项目建设管理办法》的通知
阅读次数:
次
字号:【
大
中
小
】
打印
扫一扫在手机打开当前页
归档时间:
已归档